您好,安徽省灵璧师范学校欢迎您!
搜索
智慧校园 丨
设为首页 丨
加入收藏
网站首页
学校概况
职能部门
党群组织
行政部门
学校新闻
党群之窗
主题专栏
教育教学
教学科研
德育教育
教育培训
心理健康
招生就业
招生信息
就业培训
学生资助
质量提升
信息公开
学校概况
招生管理
学生管理
财务管理
规划计划
教学教研
教师管理
教学质量
体育
美育
劳动教育
校园安全
学校信息公开指南
网站首页
学校概况
学校新闻
职能部门
党群组织
行政部门
党群之窗
主题专栏
教育教学
教学科研
德育教育
教育培训
心理健康
招生就业
招生信息
就业培训
学生资助
质量提升
信息公开
学校概况
招生管理
学生管理
财务管理
规划计划
教学教研
教师管理
教学质量
体育
美育
劳动教育
校园安全
学校信息公开指南
当前位置:
首页
>
信息公开
>
教学质量
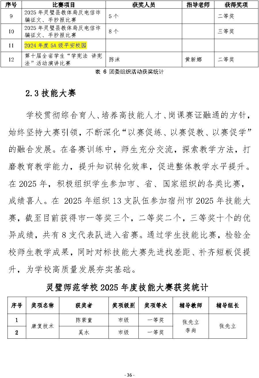
安徽省灵璧师范学校2025年度教育质量报告
发布时间:2026-01-09 浏览次数:
上一条:无
下一条:
灵璧师范学校1+X证书制度报告